大会情報
第10回日本少年野球中四国秋季愛媛県大会(小学部)

8月29日(土):大会1日目
会 場
(1)長浜ふれあいパークグランド
1
2
3
4
5
6
7
8
9
10
11
12
13
計
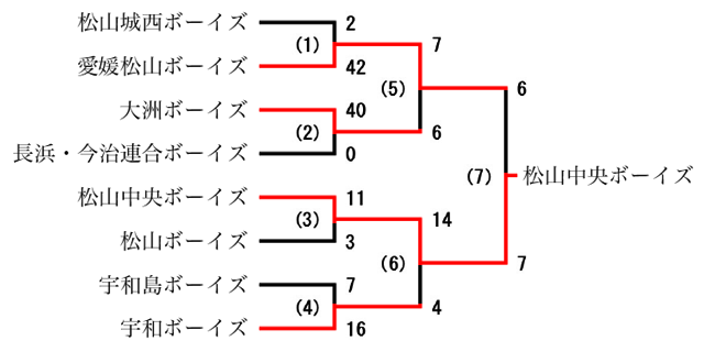
愛媛松山ボーイズ
15
3
16
8
42
松山城西ボーイズ
0
0
2
0
2
愛媛松山ボーイズ
松山城西ボーイズ
投 手
河野朔弥,佐伯珀音,橋本絢,宮内寿鳳
門屋連希 山崎海翔 綿﨑鉄
捕 手
宮内寿鳳,奥村哉太
綿﨑鉄 山崎海翔
本塁打
宮内寿鳳
3塁打
澤田理弘,高橋優友
2塁打
佐伯珀音,辻田晴都,高橋優友3,井門賢之介2,宮内寿鳳,中田玲大
球 審
一 塁
二 塁
三 塁
備 考
4回コールド
試合動画
スコアブック
8月29日(土):大会1日目
会 場
(2)長浜ふれあいパークグランド
1
2
3
4
5
6
7
8
9
10
11
12
13
計
長浜・今治連合ボーイズ
0
0
0
大洲ボーイズ
40
x
40
長浜・今治連合ボーイズ
大洲ボーイズ
投 手
菊地藍楓 丸口愛琉
清水佑真,井上泰孜
捕 手
丸口愛琉 菊地藍楓
谷翔哉
本塁打
谷翔哉2
3塁打
堀田孔生明3,池田くるみ,白石和記,小野巧2,清水佑真,井上泰孜,加形優心
2塁打
谷翔哉2,小野巧2,井上大輔2
球 審
一 塁
二 塁
三 塁
備 考
2回棄権
試合動画
スコアブック
8月29日(土):大会1日目
会 場
(3)長浜ふれあいパークグランド
1
2
3
4
5
6
7
8
9
10
11
12
13
計
松山中央ボーイズ
0
0
6
5
11
松山ボーイズ
1
0
1
1
3
松山中央ボーイズ
松山ボーイズ
投 手
新子大也 江藤駿
鎌田陸玖 三嶋瑛太 名倉稜騎
捕 手
吉川夢真
清水賢
本塁打
3塁打
2塁打
江藤駿 松林勇弥
竹内康志郎 三嶋瑛太 熊谷匠一郎
球 審
一 塁
二 塁
三 塁
備 考
4回コールド
試合動画
スコアブック
8月29日(土):大会1日目
会 場
(4)長浜ふれあいパークグランド
1
2
3
4
5
6
7
8
9
10
11
12
13
計
宇和ボーイズ
2
0
2
3
9
16
宇和島ボーイズ
3
0
2
2
0
7
宇和ボーイズ
宇和島ボーイズ
投 手
中岡龍信 梶田隼 山内悠生
西口昌成,小笠原虎太郎,徳弘大夢,金子凛聖
捕 手
徳山大空
小笠原虎太郎,山内大斉
本塁打
徳山大空
西口昌成
3塁打
2塁打
梶田隼,佐藤幹太,富永陽希,中岡龍信
小笠原虎太郎 徳弘大夢
球 審
一 塁
二 塁
三 塁
備 考
5回コールド
試合動画
スコアブック
8月30日(日):大会2日目
会 場
(5)長浜ふれあいパークグランド
1
2
3
4
5
6
7
8
9
10
11
12
13
計
大洲ボーイズ
3
0
0
1
0
2
6
愛媛松山ボーイズ
1
2
3
0
0
1
7
大洲ボーイズ
愛媛松山ボーイズ
投 手
白石和記 清水佑真
河野朔哉 高橋優友 白石陽都 橋本絢
捕 手
谷翔哉
奥村哉太 澤田理弘 宮内寿鳳
本塁打
谷翔哉
宮内寿鳳
3塁打
清水佑真
2塁打
原田桂汰2 辻田晴都
球 審
一 塁
二 塁
三 塁
備 考
試合動画
スコアブック
8月30日(日):大会2日目
会 場
(6)長浜ふれあいパークグランド
1
2
3
4
5
6
7
8
9
10
11
12
13
計
松山中央ボーイズ
2
0
7
5
14
宇和ボーイズ
1
0
2
1
4
松山中央ボーイズ
宇和ボーイズ
投 手
江藤駿,葛原大翔
中岡龍信,梶田隼
捕 手
吉川夢真
徳山大空
本塁打
3塁打
葛原大翔
2塁打
葛原大翔,相原一硯,吉川夢真
中岡龍信,梶田隼
球 審
一 塁
二 塁
三 塁
備 考
4回コールド
試合動画
スコアブック
8月30日(日):大会2日目
会 場
(7)長浜ふれあいパークグランド
1
2
3
4
5
6
7
8
9
10
11
12
13
計
愛媛松山ボーイズ
1
2
2
0
1
0
6
松山中央ボーイズ
0
3
0
3
1
x
7
愛媛松山ボーイズ
松山中央ボーイズ
投 手
橋本絢,白石陽都,佐伯珀音
新子大也,江藤駿
捕 手
宮内寿鳳
吉川夢真
本塁打
宮内寿鳳
3塁打
原田桂汰
2塁打
宮内寿鳳
鷲﨑奏太
球 審
一 塁
二 塁
三 塁
備 考
試合動画
スコアブック
■ Home > 大会情報一覧 > 大会情報(2020年度)> 第10回日本少年野球中四国秋季愛媛県大会(小学部)














